Apps/Wong1973Potential
Wong's (1973) Analytic Potential[edit]
Technical Background Review[edit]
Drawing principally from the published works of 📚 C. Y. Wong (1973, Annals of Physics, Vol. 77, issue 1, pp. 279 - 353) and 📚 H. S. Cohl & J. E. Tohline (1999, ApJ, Vol. 527, pp. 86 - 101), in an accompanying discussion we have detailed how the gravitational potential of any finite mass distribution can be determined using toroidal coordinates, rather than, say, cartesian, spherical or cylindrical coordinates. Specifically for axisymmetric systems, the relevant expression derived by 📚 Wong (1973) — involving a pair of integrals over the meridional-plane coordinates, , and a summation over all polar angle modes — is,
|
|
|
|
|
📚 Wong (1973), p. 293, Eq. (2.55) |
||
while the expression derived by 📚 Cohl & Tohline (1999) — involving different integrand expressions and no summation — is,
|
|
|
|
|
📚 Cohl & Tohline (1999), p. 88, Eqs. (31) & (32a) |
||
where, is the radius of the toroidal-coordinate system's anchor ring, and are zero-order half-integer-degree associated Legendre functions of, respectively, the first and second kind, and
|
|
|
|
In the subsection of our accompanying discussion titled, "Rearranging Terms and Incorporating Special-Function Relations," we have explicitly demonstrated that these two expressions lead to identical evaluations of the gravitational potential.
Here we build upon this technical foundation and detail how 📚 Wong (1973) was able to complete both integrals to derive an analytic expression for the potential (inside as well as outside) of axisymmetric, uniform-density tori having an arbitrarily specified ratio of the major to minor (cross-sectional) radii, . This is an outstanding accomplishment that has received little attention in the astrophysics literature and, therefore, is underappreciated.
Uniform-Density Torus[edit]
From an accompanying review, we see that for a torus of major radius and minor radius , the most accommodating (cylindrical-coordinate-based) radial coordinate location of the toroidal coordinate system's anchor ring is defined such that,
|
|
|
|
|
📚 Wong (1973), Eq. (2.8) |
||
Then the corresponding (toroidal-coordinate-based) radial coordinate location of the surface of the torus is,
|
|
|
|
|
📚 Wong (1973), Eq. (2.9) |
||
Alternatively, given and the value of the parameter , we have,
|
|
|
|
|
|
|
|
|
📚 Wong (1973), Eqs. (2.10) & (2.11) |
||
If such an axisymmetric torus has a uniform density, , then according to the above-cited 📚 Cohl & Tohline (1999) expression, the gravitational potential is,
|
|
|
|
In contrast, according to the expression provided by 📚 Wong (1973), the gravitational potential is,
|
|
|
|
|
📚 Wong (1973), p. 293, Eq. (2.55) |
||
Which Is Easier to Evaluate?[edit]
As has already been alluded to, upon evaluation, we should expect the expressions for and for to give identical values for the gravitational potential at all coordinate locations across the entire meridional plane. But which of the two expressions is easier to evaluate?
CT[edit]
If the desire is to perform the evaluation numerically, then the expression is almost certainly easier to contend with. It only requires a double integration; and as has been detailed in an accompanying discussion, the only relatively unfamiliar special function that appears in the integrand, , can be re-expressed in terms of (the more familiar) complete elliptic integral of the first kind, namely,
|
|
|
|
where,
|
|
|
|
|
|
The task is daunting, however, if the desire is to evaluate the expression for analytically. To our knowledge, no one has yet been able to start from the expression as presented here for and complete the integral over the angular coordinate, , analytically, let alone analytically evaluate the second, radial integral. This is principally because the integrand of the first (angular) integral contains a nontrivial function multiplied by a special function whose argument is, itself, a nontrivial function of both and .
W[edit]
At first glance, the expression for is much more complex than the expression for . It not only requires a double integration, but also an infinite-series summation over the integer index, ; and the radial integrand contains a product of two (relatively unfamiliar) associated Legendre functions of various half-integer orders (toroidal functions). Developing a numerical algorithm to evaluate to a certain accuracy — presumably set by the number of terms included in the summation over — would certainly be a more challenging task than developing a numerical algorithm to evaluate .
Analytic Integration Over the Angular Coordinate[edit]
However, focusing only on the integration over the angular coordinate, we see that the integrand in the expression for is significantly less imposing than the one that appears in the expression for . 📚 Wong (1973) was able to evaluate this definite integral in closed form, analytically. While Wong does not record the detailed steps that he used to evaluate this definite integral, he does indicate that he received guidance from Volume I of A. Erdélyi's (1953) Higher Transcendental Functions. We therefore presume that he adopted the line of reasoning that we have detailed in the Appendix, below, in deriving the expression labeled ③. Wong recognized, what we have explicitly demonstrated, namely,
|
|
|
|
|
|
|
📚 Wong (1973), p. 293, Eq. (2.56) |
||||
|
CAUTION: It is important to appreciate that, in this expression as well as in the expressions to follow, the term, , is not the square of the zero-order toroidal function, , but is instead the toroidal function of order two. In an accompanying discussion we present an analytic expression for — and a separate analytic expression for — in terms of complete elliptic integrals, as well as a recurrence relation that can be used to generate analytic expressions for all other order-two (and all other order-one) toroidal functions that have higher half-integer degrees, for . |
Hence, Wong was able to simplify the expression for to one that — albeit, in addition to an infinite summation over the index, — only requires integration over the radial coordinate, . Specifically, he obtained,
|
|
|
|
|
|
|
|
|
📚 Wong (1973), p. 294, Eq. (2.57) |
||
Analytic Integration Over the Radial Coordinate[edit]
Now, in considering how to handle integration over the radial coordinate, , let's examine, first, the case where , that is, the potential is being evaluated at a location that is entirely outside of the torus. In this case,
|
|
|
|
So we are interested in carrying out the "radial" integral,
|
|
|
|
where we have made the association, , in which case, . Following the line of reasoning that we have detailed in the Appendix, below, in deriving the expression labeled ④, this integral can be evaluated in closed form to give,
|
|
|
|
|
📚 Wong (1973), Eq. (2.58) |
||
Hence, we have,
|
|
|
|
|
|
|
|
Or, given that, in this uniform-density configuration, the density is exactly the mass divided by the torus volume, that is,
|
|
|
|
we have,
|
|
|
|
|
|
|
|
In a separate chapter, we have examined the asymptotic behavior of the toroidal functions, , which is,
|
|
|
|
This means that, at the upper integration limit, these toroidal functions go to zero. As a result, we can write,
| Exterior Solution: | ||||||
|
This expression matches the potential for the exterior region that is obtained by combining Eqs. (2.59), (2.61) and (2.63) from 📚 Wong (1973).
Now, let's examine the potential evaluated at a radial location, , that is positioned inside the surface of the torus. That is, . We need to add expressions that have two different sets of integration limits as follows. First, over the subregion, , we use the same expression for but employ the new limits, as indicated; and second, over the subregion , we swap the roles of and .
|
|
|
|
|
|
|
|
|
|
|
|
|
|
|
|
|
|
|
|
|
|
|
|
|
|
|
|
|
|
|
|
|
|
|
|
|
|
|
|
|
|
|
|
|
|
|
|
|
|
|
|
|
|
|
|
|
|
|
|
Drawing on the identified "Key Equation" expression,
|
|
|
|
|
|
Abramowitz & Stegun (1995), p. 335, eq. (8.9.2) |
|||
and adopting the associations, and , we recognize that,
|
|
|
|
Hence, we can write,
| Interior Solution: | ||||||
|
This expression matches the potential for the interior region that is obtained by combining Eqs. (2.59), (2.60) and (2.62) from 📚 Wong (1973). Finally, drawing on yet another identified "Key Equation," namely,
|
|
|
|
|
|
A. Erdélyi (1953): Volume I, §3.10, p. 166, eq. (3) |
|||
| Valid for: |
|

and adopting the associations,
,
, and
, we see that,
|
|
|
|
|
|
|
|
|
|
|
|
|
📚 Wong (1973), Eq. (2.64) |
||

Hence, the interior solution can be rewritten as,
|
|
|
|
|
|
|
|
|
📚 Wong (1973), Eq. (2.65) |
||
Evaluation[edit]
Composite Gravitational Potential[edit]
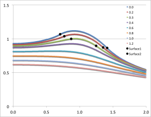
In order to illustrate how the potential behaves both inside and outside (in the immediate vicinity) of a uniform-density torus, 📚 Wong (1973) set and evaluated the pair of boxed-in expressions for given above, over most of the cylindrical-coordinate range, and . (He certainly truncated the series summation at a finite number of terms, but his article does not state how many terms he included.) The meridional-plane contour plot that resulted from this evaluation appears as Figure 7 in 📚 Wong (1973) and has been reprinted here, unaltered, in the top-right panel of our Figure 1. His Figure 6 — reprinted here, unaltered, in the top-left panel of our Figure 1 — shows how the (absolute value of the) dimensionless potential varies with at eight different heights above the equatorial plane; specifically, as labeled, for .
| Figure 1 | ||||
|---|---|---|---|---|
| ||||
|
| ||||
|
Figure Caption: Plots/images showing how the Coulomb (gravitational) potential varies across the meridional plane for a uniformly charged (uniform-density) torus with an aspect ratio, . (Top) Figures 6 & 7 extracted without modification from 📚 Wong (1973). (Bottom) Corresponding line- and contour-plots resulting from our numerical evaluation of Wong's analytically specified potential, . Contour Plots (right column): The toroidal coordinate system's anchor ring is located at position , as explicitly identified by the axis label (top panel), and as marked by a small purple circular marker (bottom panel). The circular cross-section of the torus is identified by the thick-black semicircle (top panel) and by the black circle (bottom panel). The center of this toroidal cross-section lies just outside the location of the anchor ring at the radial-coordinate position, ; this position is marked by a small white circular marker in the bottom panel. Notice that the absolute potential minimum is positioned just inside the location of the anchor ring. Line Plots (left column): The curve labeled shows how the (absolute value of the) dimensionless potential, , varies with radius, , in the equatorial plane; this corresponds to variation along a horizontal line in the mid-plane of either contour plot (right column). Each of the other curves displays variations along a separate horizontal line in the contour plot, drawn at the specified distance, , above (or below) the equatorial plane. The horizontal lines corresponding to three of these curves — specifically, at — cut through the torus and, as a result, sample the behavior of the interior as well as the exterior potential. In the bottom-left plot, a pair of black circular markers identifies where the horizontal sampling curve intersects the surface of the torus, so the portion of each curve that samples the interior potential lies between the pair of markers; in the top-left plot, Wong uses a dashed curve segment to identify the analogous interior region. | ||||
We have also evaluated the Wong-derived potential function, , both inside and outside (in the immediate vicinity) of a uniform-density torus whose aspect ratio is, . (As is discussed further, below, we included only the terms, n = 0, 1, 2, & 3, in the series summation.) A colored contour plot resulting from our evaluation is displayed in the bottom-right panel of our Figure 1; the height and width of this rectangular image have been linearly scaled to lengths that allow straightforward — although regrettably not a quantitative — comparison with the 📚 Wong (1973) published Figure 7. The colored line plot in the bottom-left panel of Figure 1 shows, for our model, how the (absolute value of the) dimensionless potential varies with at eight different heights above the equatorial plane, as indicated by the inset legend of that plot. The Figure 1 caption highlights some specific points of comparison between Wong's displayed results and our independent evaluation of his model. Our line plot and plotted contours match quite well the corresponding figures presented by 📚 Wong (1973).
In designing a numerical algorithm to evaluate , we first followed 📚 Wong (1973) lead and rewrote the interior/exterior expressions in a more compact form. After defining the leading amplitude coefficient,
and the pair of parameters,
|
|
|
|
|
|
|
|
each of which is only a function of the axis ratio of the torus (via the parameter ) and the polar angle index, , the (dimensionless) expression for the potential becomes,
|
|
|
|
where,
|
|
|
|
| and | ||
|
|
|
|
Next, in FORTRAN, we wrote a group of functions/subroutines that allowed us to evaluate the toroidal functions, and , individually for m = 0, 1, & 2 and for all desired polar angle index values; a (double-precision version of a) set of Numerical Recipes algorithms was used to evaluate complete elliptic integrals of the first and second kind. An accompanying appendix provides details regarding some key tests that we conducted in order to demonstrate the accuracy of these various functions/subroutines. Then, as has already been stated, the (composite) meridional-plane contour diagram displayed in the bottom-right panel of Figure 1 was generated by setting and .
| Figure 2: 3D Animated Depictions of the Warped Surface of Wong's Toroidal Potential |
|
|---|---|
|
Figure Caption: 3D animated depictions of the warped potential surface associated with various uniform-density tori. (left panel) The torus has the same axis ratio as was highlighted by 📚 Wong (1973); in an effort to better illustrate key features of the warped surface, different frames of the animation present the surface as viewed from different lines of sight. (right panel) The warped potential surfaces of tori having nine different axes are depicted, as viewed from the same line of sight; specifically, the tori have . |
|
A three-dimensional animated depiction of this same potential contour surface is displayed in the left panel of Figure 2. In an effort to better illustrate key features of the warped surface, different frames of the animation present the same surface as viewed from different lines of sight.
Elements of the accompanying 3D animated depiction:
- The pair of (cylindrical-coordinate based) meridional-plane axes are (red) and (green) , where is the distance in the equatorial plane from the symmetry axis to the center of the circular cross-section of the torus.
- The scalar value of the potential is plotted along the third (blue) axis; the surface, as a whole, has been shifted vertically in order to place the potential minimum at zero.
- The pink, translucent cylinder identifies the meridional-plane location of the surface of the torus; because the model being illustrated has an axis ratio, , the radius of the pink cylinder is . This same cylindrical surface of the torus is identified by the thick black circle in the 2D projection of the warped contour surface that is displayed in the bottom-right panel of our Figure 1. A thin, pink vertical rod identifies the center of the circular cross-section of the (pink) torus; it intersects the red, radial-coordinate axis at the location that is identified in the bottom-right panel of Figure 1 by a small white circular marker.
- As in the bottom-right panel of Figure 1, a small spherical purple marker identifies the radial location of the anchor ring associated with the adopted toroidal coordinate system.
Contribution from Individual Modes[edit]
It is instructive to examine how large a contribution to the composite potential, , is made by each term in the series summation. Letting represent the dimensionless amplitude of the zeroth-order "mode", we have,
|
|
|
|
The 2D contour plot generated by this function is displayed — along with the label, n = 0 — in the upper-right corner of the central panel of Figure 3. For comparison and reference, the composite 2D contour plot that appears in the bottom-right panel of Figure 1 has been redisplayed in the upper-left corner of the same Figure 3 panel. Immediately we appreciate that the zeroth-order contribution to the potential, , on its own plays a dominant role in determining the overall structure of the composite potential well. Notice that this component depends on the polar angle, , only through the coefficient, , which it shares in common with all other terms in the series.
| Figure 3: Contribution from Various Polar Angle "Modes" | ||
|---|---|---|
| n = 1 (magnification 2) | n = 3 (magnification 100) | |
The second (n = 1) term in the series is,
|
|
|
|
The 2D contour plot generated by this function is displayed — along with the label, n = 1 — in the left-hand column of the central panel of Figure 3. By analogy with Figure 2, above, a three-dimensional animated depiction of this same potential contour surface is displayed in the left-hand panel of Figure 3. Note, however, that the overall amplitude has been multiplied by a factor of two — that is, the warped 3D surface has been generated by the function, — in order to more vividly illustrate the structural modification to the potential that arises when this term is added to the leading, zeroth-order term.
In a directly analogous fashion, 2D contour plots showing the behavior of , , and , have been generated and displayed — along with the corresponding labels, n = 2, 3, & 4 — in the central panel of Figure 3. A 3D animated depiction of the warped, n = 3 surface is presented in the right-hand panel of Figure 3; note that, in this instance, the overall amplitude has been multiplied by a factor of one-hundred — that is, the warped 3D surface has been generated by the function, .
A similarly vivid 3D display of the structure arising from the n = 2 and n = 4 terms in the series would have required, respectively, "magnification" of by approximately a factor of fifteen and "magnification" of by a factor of five-hundred; successively larger magnifications would be required for terms associated with successively higher polar angle indices, n. We conclude, therefore, that a composite potential containing only the first four terms in the series represents the exact potential to an accuracy better than one percent.
Equatorial Plane Behavior[edit]
Interior Solution (n = 0)[edit]
Let's examine in more detail how the potential varies with radial position in the equatorial plane, focusing first on the interior region — that is, — and (cylindrical-coordinate-based) radial locations, , in which case the corresponding value of the (toroidal-coordinate-based) polar angle is, . In this region, the zeroth-order contribution to the potential is,
|
|
|
|
where,
|
|
|
|
Now if , as in the above example illustration, then,
|
|
|
|
|
|
|
|
and, drawing from the derivations and example double-precision evaluations of selected toroidal functions provided in an accompanying appendix,
|
|
|
|
|
|
|
|
|
|
|
|
|
|
|
|
Hence,
|
|
|
|
Exterior Solution (n = 0)[edit]
In the region exterior to the torus, the zeroth-order contribution to the potential is,
|
|
|
|
where,
|
|
|
|
Drawing again from the derivations and example double-precision evaluations of selected toroidal functions provided in an accompanying appendix, this means that, for ,
|
|
|
|
|
|
|
|
|
|
|
|
|
|
|
|
Hence,
|
|
|
|
Thin Ring Approximation[edit]
Quoting from p. 295 of 📚 Wong (1973), we find the statement, "For the case of a very thin ring (i.e., , the exterior solution has contributions mostly from the first term in the expansion of the series …" So looking again at the n = 0 contribution to the exterior potential, we have,
|
|
|
|
where,
|
|
|
|
Let's go ahead and look at the behavior of in the limit of . Combining DLMF eq. (14.8.15) with DLMF eq. (14.3.10), we have,
|
|
|
|
Hence, we have,
|
|
|
|
|
|
|
|
Next, pulling from Wikipedia's list of particular examples of gamma-function values, we obtain,
|
|
|
|
|
|
|
|
|
|
|
|
Attempt #1[edit]
Now, drawing upon the Key Relation,
|
|
|
|
for example … |
|
|
|
|
|
Abramowitz & Stegun (1995), p. 337, eq. (8.13.1) |
Abramowitz & Stegun (1995), p. 337, eq. (8.13.2) |
||||||
we can alternatively write,
|
|
|
|
Postponing for the moment an evaluation of the leading, constant coefficient, we see that this expression matches equation (2.66) of 📚 Wong (1973). Immediately following his equation (2.66), Wong goes on to state that, "This can be shown to be identical to the result for a thin ring obtained in a simple integration without using the toroidal coordinates …"
Our own initial attempt to demonstrate the correctness of this assertion proved to be unsuccessful. Our second attempt (immediately below) proved to be successful. In this second attempt, we started from an alternate expression for the toroidal function, , namely,
|
|
|
|
|
|
|
|
where,
|
|
|
|
In order to obtain this last expression, we have drawn upon the Key Relation,
|
|
|
|
for example … |
|
|
|
|
|
Abramowitz & Stegun (1995), p. 337, eq. (8.13.3) |
Abramowitz & Stegun (1995), p. 337, eq. (8.13.4) |
||||||
For closure, it is important that we demonstrate that the expression for that we initially drew from eq. (8.13.2) of Abramowitz & Stegun (1995) — and that was used by Wong — is, indeed, identical to this alternate, "Attempt #2" expression for .
|
Following advice that we have received from Howard Cohl (private communication), we can demonstrate this most efficiently by employing the Descending Landen Transformation for the complete elliptic integral of the first kind, that is,
Given our just-stated definition of the parameter, , we have,
Note as well that,
Hence, the "second attempt" expression for becomes,
This is, indeed, identical to the "Attempt #1" expression for that was used by Wong. Q.E.D. |
Attempt #2[edit]
Now, drawing upon the Key Relation,
|
|
|
|
|
|
Gil, Segura, & Temme (2000): eq. (8) |
|||
| where: |
|
and setting n = m = 0 while adopting the association, , we obtain,
|
|
|
|
|
|
|
|
We therefore can write,
|
|
|
|
|
|
|
|
|
|
|
|
where,
Now, converting back to cylindrical coordinates, we recognize that,
|
|
|
|
and,
|
|
|
|
|
|
|
|
|
|
|
|
Hence,
|
|
|
|
|
|
|
|
|
|
|
|
|
|
|
|
where, in the next-to-last step, we have inserted, from above, the expression for the product of and in the limit of . This is precisely the expression for the Gravitational Potential in the Thin Ring Approximation, , that we have presented elsewhere.
Compare With Dyson (1893)[edit]
Focus on Exterior Solution[edit]
In an accompanying discussion, we provide details related to Dyson's (1893a) derivation of the potential exterior to an anchor ring (torus). His derived expression for the potential was written in terms of complete elliptic integrals of the first and second kind whose arguments, most naturally, were,
|
|
|
|
|
|
|
|
(See Appendix B for examples of alternate parameter definitions.) Drawing from our accompanying table of Toroidal Function Evaluations, let's nudge Wong's analytic exterior solution into a similar form.
The first (n = 0) term in Wong's series summation is,
|
|
|
|
|
|
|
|
The second (n = 1) term in the series is,
|
|
|
|
|
|
|
|
The third (n = 2) term in the series is,
|
|
|
|
|
|
|
|
|
|
|
|
|
|
|
|
Again referencing our accompanying Appendix B, we can make the following self-consistent parameter associations:
|
|
|
|
and |
|
|
|
Combining the definition of , as provided above, with our expression for the torus density, , we also have,
Appreciating, as well, that,
|
|
|
|
|
|
|
|
|
|
|
|
we have,
|
|
|
|
|
|
|
|
and,
|
|
|
|
|
|
|
|
|
|
|
|
and,
|
|
|
|
|
|
|
|
|
|
|
|
|
|
|
|
|
|
|
|
Recognizing, again (as immediately above and as in our separate summary of Dyson's results), that,
|
|
|
|
where the alternate parameter,
these three terms added together give,
|
|
|
|
|
|
|
|
|
|
|
|
|
|
|
|
|
|
|
|
|
|
|
|
When this is compared with Dyson's result, it appears that,
| Speculation |
|---|
|
|
Evaluate Cn Coefficients[edit]
From above, we have,
and,
|
|
|
|
where,
Note that,
|
|
|
|
Case of n = 0[edit]
Phase 0A[edit]
This specific case has already been examined, above. But let's go through it again.
|
|
|
|
where, from our accompanying Equations appendix we have,
|
|
|
|
for example … |
|
|
|
|
|
Abramowitz & Stegun (1995), p. 337, eq. (8.13.3) |
Abramowitz & Stegun (1995), p. 337, eq. (8.13.4) |
||||||
|
|
|
|
|
|
Abramowitz & Stegun (1995), p. 337, eq. (8.13.7) |
|||
and,
|
|
|
|
|
|
where: |
|||
|
(see our associated derivation) |
|||
and, finally,
|
|
|
|
Hence,
|
|
|
|
|
|
|
|
|
|
|
|
|
|
|
|
|
|
|
|
|
|
|
|
|
|
|
|
|
|
|
|
|
|
|
|
|
|
|
|
Notice that, in our case, , while the argument of the elliptic integral functions is,
|
|
|
|
|
|
|
|
|
|
|
|
|
|
|
|
This means, as well, that,
|
|
|
|
|
|
|
|
|
|
|
|
Phase 0B[edit]
Let's plow ahead, adopting the shorthand notation, . The overall pre-factor (outside of the curly braces) is,
|
|
|
|
|
|
|
|
|
|
|
|
The coefficient of the function product, , is,
|
|
|
|
|
|
|
|
|
|
|
|
|
|
|
|
The coefficient of the function product, , is,
|
|
|
|
|
|
|
|
|
|
|
|
The coefficient of the function product, , is,
|
|
|
|
|
|
|
|
|
|
|
|
|
|
|
|
|
|
|
|
Hence,
|
|
|
|
|
|
|
|
|
|
|
|
|
|
|
|
Phase 0C[edit]
Referencing our separate listing of complete elliptic integral series expansions drawn from Gradshteyn & Ryzhik (1965), we have,
|
|
|
|
|
|
|
|
|
|
|
|
|
|
|
|
|
|
|
|
|
|
|
|
|
|
|
|
|
|
|
|
|
|
|
|
|
|
|
|
|
|
|
|
|
|
|
|
|
|
|
|
|
|
|
|
|
|
|
|
|
|
|
|
|
|
|
|
|
|
|
|
|
|
|
|
|
|
|
|
|
|
|
|
|
|
|
|
|
|
|
|
|
|
|
|
|
|
|
|
|
|
|
|
|
|
|
|
|
|
|
|
|
|
|
|
|
|
|
|
|
|
|
|
| Summary | |||||||||
|---|---|---|---|---|---|---|---|---|---|
|
Phase 0D[edit]
We therefore have,
|
|
|
|
|
|
|
|
Now, given that,
we furthermore have,
|
|
|
|
|
|
|
|
|
|
|
|
|
|
|
|
|
|
|
|
Recalling that,
|
|
|
|
to lowest order we see that,
|
|
|
|
|
|
|
|
as speculated above.
What about the next order? Using the binomial expansion we have,
|
|
|
|
|
|
|
|
|
|
|
|
|
|
|
|
|
|
|
|
|
|
|
|
|
|
|
|
|
|
|
|
|
|
|
|
|
|
|
|
|
|
|
|
This does not match the term, as speculated above. But keep in mind that Wong's coordinate system is slightly shifted from the one used by Dyson, so perhaps this difference can be entirely reconciled via the proper coordinate-system mapping.
Case of n = 1[edit]
Phase 1A[edit]
In this case we want to rewrite in terms of complete elliptic integrals the expression,
|
|
|
|
where, to start with, from above we have,
|
|
|
|
|
|
Abramowitz & Stegun (1995), p. 337, eq. (8.13.7) |
|||
and,
|
|
|
|
where,
An expression for can be obtained by setting in the recurrence relation (see accompanying appendix),
|
|
|
|
and inserting the expressions for and (again, see above). We obtain,
|
|
|
|
|
|
|
|
|
|
|
|
An expression for can be obtained by setting , , and by inserting the expressions for and (see above) into the Key recurrence relation,
|
|
|
|
|
|
Abramowitz & Stegun (1995), p. 334, eq. (8.5.3) |
|||
|
NOTE: , as well as , satisfies this same recurrence relation. |
Specifically, we obtain,
|
|
|
|
|
|
|
|
|
|
|
|
|
|
|
|
|
|
|
|
|
|
|
|
Hence,
|
|
|
|
|
|
|
|
|
|
|
|
|
|
|
|
|
|
|
|
|
|
|
|
|
|
|
|
|
|
|
|
|
|
|
|
|
|
|
|
|
|
|
|
|
|
|
|
|
|
|
|
|
|
|
|
|
|
|
|
|
|
|
|
|
|
|
|
|
|
|
|
|
|
|
|
|
|
|
|
|
|
|
|
|
|
|
|
|
|
|
|
|
|
|
|
|
|
|
|
|
|
|
|
|
|
|
|
Phase 1B[edit]
Drawing from our above, "Phase 0B" derivation, we recall that, ,
and, in this case the overall pre-factor coming from the LHS is,
|
|
|
|
The coefficient of the function product, , is,
|
|
|
|
|
|
|
|
|
|
|
|
The coefficient of the function product, , is,
|
|
|
|
|
|
|
|
The coefficient of the function product, , is,
|
|
|
|
Hence,
|
|
|
|
|
|
|
|
Phase 1C[edit]
From Phase 0C, above, we have,
|
|
|
|
|
|
|
|
|
|
|
|
Hence,
|
|
|
|
|
|
|
|
|
|
|
|
|
|
|
|
Again, given that,
|
|
|
|
and, drawing from the binomial series expansion, we can write,
|
|
|
|
|
|
|
|
|
|
|
|
|
|
|
|
|
|
|
|
|
|
|
|
|
|
|
|
Therefore,
|
|
|
|
|
|
|
|
Summary[edit]
|
Summary of Relevant Toroidal Function Expressions |
||||||||||||||||||||||||||||||||||||||||||||||||||||||||||||||||||||||||
|---|---|---|---|---|---|---|---|---|---|---|---|---|---|---|---|---|---|---|---|---|---|---|---|---|---|---|---|---|---|---|---|---|---|---|---|---|---|---|---|---|---|---|---|---|---|---|---|---|---|---|---|---|---|---|---|---|---|---|---|---|---|---|---|---|---|---|---|---|---|---|---|---|
|
||||||||||||||||||||||||||||||||||||||||||||||||||||||||||||||||||||||||
|
†Example values are given here in an effort to illustrate agreement with — and partial extension of — toroidal function evaluations that we have tabulated elsewhere for comparison with MF53. Tabulated function values are for the argument:
See, also, a separate table giving example evaluations of elliptic integrals, and other useful elliptic integral expressions/relations. |
||||||||||||||||||||||||||||||||||||||||||||||||||||||||||||||||||||||||
|
|
|
|
From above, when added together, the three leading terms in Wong's expression for the exterior potential give,
|
|
|
|
|
|
|
|
|
|
|
|
|
|
|
|
|
|
|
|
|
|
|
|
|
|
|
|
|
|
|
|
Appendix: Selected Toroidal Function Relationships[edit]
Here, we draw from the set of toroidal function relationships that have been identified as "Key Equations" in our accompanying Special Functions appendix. Two related appendices — numbered A.1 and A.2 — may be found in an accompanying discussion.
A.3[edit]
|
Our objective is to evaluate the definite integral,
Notice that, since the limits of the integration are to : The second integral on the right-hand-side goes to zero because the numerator of its integrand — i.e., — is an odd function; and, with regard to the first integral on the right-hand-side, the lower integration limit can be set to zero and the result doubled because the numerator of its integrand — i.e., — is an even function. Drawing from Volume I of A. Erdélyi's (1953) Higher Transcendental Functions, we find the following "Key Equation":
Next we adopt the associations, , , , and, , where is zero or a positive integer. In this case we have,
where the prefactor of the second term — that is, — goes to zero for all allowable values of the integer, . Hence, we conclude that,
where we have set,
|
|||||||||||||||||||||||||||||
A.4[edit]
|
Beginning with the identified "Key Equation",
we will adopt the associations: , , , , and . As a result, Erdélyi's (1953) expression becomes,
Drawing upon the recurrence "Key Equation,"
which means, after making the associations, , and , that,
the integral can be rewritten as,
Returning to the same recurrence "Key Equation," but this time adopting the associations, , and , we can write,
in which case the integral becomes,
|
||||||||||||||||||||||||||||||||||||||||
See Also[edit]
- Common Theme:
- Menu Tile: Solving the (Axisymmetric) Poisson Equation Points principally to: AxisymmetricConfigurations/PoissonEq
- Menu Tile: Using Toroidal Coordinates to Determine the Gravitational Potential Points principally to: 2DStructure/ToroidalGreenFunction
- Menu Tile: Attempt at Simplification Points principally to: 2DStructure/ToroidalCoordinates
- Menu Tile: Wong's Analytic Potential (1973) Points principally to: Apps/Wong1973Potential
- Menu Tile: Dyson-Wong Tori (Thin Ring Approximation) Points principally to: Apps/DysonWongTori
- (Apollonian Circles) Toroidal-Coordinates Integration Limits
- Determining the Relationships between Toroidal Coordinates and other Coordinate Systems
|
Appendices: | VisTrailsEquations | VisTrailsVariables | References | Ramblings | VisTrailsImages | myphys.lsu | ADS | |

