Apps/MaclaurinToroid

From JETohlineWiki
Jump to navigation Jump to search

Overview[edit]

"It has been previously stated in the literature that the Maclaurin toroid sequence bifurcates from the Maclaurin spheroidal sequence at the P4(η) bifurcation point (📚 Y. Eriguchi & I. Hachisu (1985, A&A, Vol. 148, pp. 289 - 292), … Since the P4(η) bifurcation point occurs along the spheroidal sequence at T/|W|=0.4574 … this is synonymous with saying that Maclaurin spheroids that have T/|W|<0.4574 are dynamically stable against linear, axisymmetric perturbations. This conclusion is based, in large part, on the fact that the linear perturbation analysis performed by 📚 J. M. Bardeen (1971, ApJ, Vol. 167, pp. 425 - 446)found that the ring mode instability against a P4(η) mode perturbation sets in at exactly the P4(η) bifurcation point."

"📚 Bardeen (1971), however, did not examine the behavior of axisymmetric modes higher than P4. 📚 Eriguchi & Hachisu (1985) have tabulated bifurcation points along the Maclaurin spheroidal sequence for a number of axisymmetric modes higher than P4 and have found the point that occurs at the lowest value of T/|W| on the sequence to be the P6(η) and not at the P4(η) bifurcation point. We suspect, therefore that when a general linear perturbation analysis is performed, the first dynamical axisymmetric (ring) mode instability will be found to set in at T/|W|=0.4512 and that the unstable mode will be of a P6(η) geometric form."

— Drawn from (p. 598 of) 📚 I. Hachisu, J. E. Tohline, & Y. Eriguchi (1987, ApJ, Vol. 323, pp. 592 - 613)


Figure 10 extracted from p. 602 of
I. Hachisu, J. E. Tohline, & Y. Eriguchi (1987)
Fragmentation of Rapidly Rotating Gas Clouds. I. A Universal Criterion for Fragmentation
The Astrophysical Journal, Vol. 323, pp. 592 - 613

HTE78Fig10

NOTE:

  1. In constructing a variety of different incompressible equilibrium model sequences, 📚 Hachisu, Tohline, & Eriguchi (1987) adopted a specific angular momentum distribution given by the expression,

    φ˙ϖ2

    =

    (1+q)(LM){1[1m(ϖ)]1/q},

    📚 Hachisu, Tohline, & Eriguchi (1987), Eq. (8)

    When q=1.5, this matches the distribution found in Maclaurin spheroids and in models along the so-called Maclaurin Toroid sequence — the curve labeled "1.5" in Fig. 10 of HTE87.

  2. By combining Eqs. (4) and (7) in 📚 Hachisu, Tohline, & Eriguchi (1987), we see that their Fig. 10 ordinate parameter, F, is related to the parameter, L*, adopted a decade earlier by 📚 Marcus, Press, & Teukolsky (1977) — and heavily used below — via the expression,

    F

    =

    π(5362)2[(52)2(L*23)]3=(4π3)L*6.

Maclaurin Toroid (MPT77)[edit]

Maclaurin
Toroid Sequence

MPT77

In a separate chapter, we focused on the pioneering work of 📚 F. W. Dyson (1893, Phil. Trans. Royal Soc. London. A., Vol. 184, pp. 43 - 95), 📚 F. W. Dyson (1893, Phil. Trans. Royal Soc. London. A., Vol. 184, pp. 1041 - 1106) and, more recently, 📚 C. -Y. Wong (1974, ApJ, Vol. 190, pp. 675 - 694), who determined the approximate equilibrium structure of axisymmetric, uniformly rotating, incompressible tori. We will refer to these uniformly rotating configurations as "Dyson-Wong tori."

Here, we summarize the work of 📚 P. S. Marcus, W. H. Press, & S. A. Teukolsky (1977, ApJ, Vol. 214, pp. 584 - 597) — hereafter, MPT77 — who constructed a sequence of toroidal-shaped, self-gravitating, incompressible configurations that are not uniformly rotating but, rather, have a distribution of angular momentum that is identical to the distribution found in a uniformly rotating, uniform-density sphere. As we have pointed out in our associated overview of "simple rotation curves", this chosen (cylindrical) radial distribution of specific angular momentum is given by the expression,

φ˙ϖ2

=

5L2M{1[1m(ϖ)]2/3},

📚 Stoeckly (1965), §II.c, Eq. (12)
📚 Ostriker & Mark (1968), Eq. (45)
📚 Bodenheimer & Ostriker (1970), Eq. (12)
📚 Bodenheimer & Ostriker (1973), Eq. (3)
📚 Eriguchi & Hachisu (1985), Eq. (1)
📚 Hachisu, Tohline, & Eriguchi (1987), Eq. (6)

where, L is the total angular momentum, M is the total mass, the mass fraction,

m(ϖ)Mϖ(ϖ)M,

and Mϖ(ϖ) is the mass enclosed within a cylinder of radius, ϖ. Such equilibrium models are often referred to as n=0 configurations, although MPT77 do not use this terminology. Following the lead of MPT77, we will refer to each of their equilibrium configurations as a "Maclaurin Toroid."

Maclaurin Spheroid Reminder[edit]

As has been demonstrated in our accompanying discussion of the Maclaurin spheroid sequence, the (square of the) normalized angular momentum that is associated with a spheroid of eccentricity, e(1c2/a2)1/2, is,

L*2L2(GM3a¯)

=

652[(32e2)(1e2)1/2sin1ee33(1e2)e2](1e2)2/3.

📚 Marcus, Press, & Teukolsky (1977), §IVa, p. 591, Eq. (4.2)

In that same discussion, we have demonstrated that the corresponding ratio of rotational to gravitational potential energy is given by the expression,

τTrot|Wgrav|

=

12e2sin1e[(32e2)sin1e3e(1e2)1/2].

📚 Marcus, Press, & Teukolsky (1977), §IVc, p. 594, Eq. (4.4)

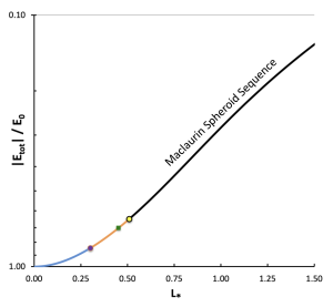
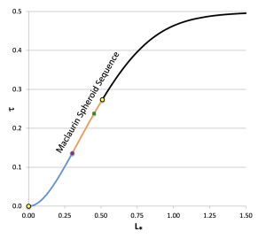
Figure 4 from this accompanying discussion shows how L* varies with τ along the Maclaurin Spheroid sequence. In an effort to conform to MPT77's presentation, our Figure 1 (immediately below) displays the same information as displayed in Figure 4 of this separate chapter, but the axes have been swapped and the maximum displayed value of L* has been extended from 1 to 1.5.

EFE Diagram
OurEFE

 
Figure 1
MPT77five

 
Figure 2
MPT77six

The multicolor curve that appears here in Figures 1 and 2 also appears as a solid black curve in, respectively,
Fig. 5 (p. 594) and Fig. 4 (p. 593) of 📚 Marcus, Press, & Teukolsky (1977)

MPT77 also evaluate the normalized total energy, Etot/|E0|, of each of their constructed equilibrium configurations, where

Etot

Trot+Wgrav,

and, according to the caption of their Figure 4, E0 is "… the energy of a nonrotating sphere of equal mass and volume." Drawing from our separate discussion of the Maclaurin spheroid sequence, it would be reasonable to assume that the energy normalization adopted by MPT77 is the same as the normalization used by [T78], namely,

ET78

=

(4π3)1/3G(M5ρ)1/3.

For models along the Maclaurin spheroid sequence, this normalization leads to expressions for the two key energy terms of the form,

TrotET78

=

325[(32e2)sin1ee3(1e2)1/2](1e2)1/6e2,

WgravET78

=

35(1e2)1/6sin1ee;

in which case, in the limit of a nonrotating sphere,

lime0[Trot+WgravET78]

=

35.

But in Figure 4 of MPT77, the point along the Maclaurin spheroid sequence — the solid, black curve — that represents a nonrotating (L*=0) sphere has a normalized energy, (Etot/E0)=1. We conclude, therefore, that the normalization adopted by MPT77 is,

E0

=

35ET78.

Our Figure 2 (immediately above) attempts to quantitatively replicate the behavior of the Maclaurin spheroid sequence that is shown in Figure 4 (p. 213) of MPT77; the ordinate depicts, on a base-10 logarithmic scale, how the total energy varies with the spheroid's angular momentum over the range, 0L*1.50. More specifically, for eccentricities over the range, 0e0.99998967881, the corresponding value of the spheroid's normalized angular momentum is obtained from the above expression for L*, and the normalized energy is given by the relation,

EtotE0

=

53[TrotET78+WgravET78]

 

=

12[(32e2)sin1ee3(1e2)1/2](1e2)1/6e2(1e2)1/6sin1ee

 

=

(1e2)1/62e2{[(32e2)sin1ee3(1e2)1/2]2e2sin1ee}

 

=

(1e2)1/62e2[(34e2)sin1ee3(1e2)1/2].

Constructed Maclaurin Toroid Models[edit]

📚 Marcus, Press, & Teukolsky (1977) did not create a tabulated description of the models that they constructed along their so-called "Maclaurin Toroid" sequence. Throughout their paper, however, they highlighted some properties of a selected group of equilibrium models. Column (2) of Table 1, immediately below, provides a list of the values of the normalized angular momentum, L*, that corresponds to the Maclaurin Toroid models that have been explicitly referenced in their discussion.

Table 1
Model L* Spheroid Equivalent Notes …
e τ EtotE0=53(T+W)/ET78
(1) (2) (3) (4) (5)
L 0.775 0.99409 0.40585 0.41685 (a)
L0 0.792±0.002 0.9949±0.0001 0.41195 0.40439 (b)
  0.8732 0.9975 0.4367 0.35023 (c)
L+ 0.965175 0.99892 0.45747 0.29762 (d)
  0.9852 0.99910 0.46104 0.28754 (e)
  1.0731 0.99960 0.47369 0.24745
  1.1489 0.99980 0.48125 0.21841
  1.2262 0.9998999 0.486665 0.19329

Notes:

  1. Toroid does not exist.
  2. Total energy of toroid is same as the total energy of Maclaurin spheroid with same L*.
  3. Marginally stable Maclaurin spheroid and associated toroid; see MPT77's Figure 2 (p. 592). Also, one (of five) meridional cross-sections displayed in MPT77's Figure 3 (p. 593).
  4. Analytically known (!) onset of dynamical instability along Maclaurin spheroid sequence; see § 33 of EFE and the last row of Table B.1 from 📚 Bardeen (1971).
  5. Four (of five) meridional cross-sections displayed in MPT77's Figure 3 (p. 593).


Using a simple iterative technique, we have determined the value of e that corresponds to each tabulated L* if we assume that the referenced model is a Maclaurin spheroid, not a toroid; the value that corresponds to each spheroid's eccentricity is listed in column (3) of the table. In turn, columns (4) and (5) list the values of τ and Etot/E0 that is associated with a Maclaurin spheroid that has the stated eccentricity. If — using the coordinate pair, (L*,τ) — we were to position any one of these models into our Figure 1, above, the model would fall on the solid black portion of the "Maclaurin spheroid sequence." Similarly, if — using the coordinate pair, (L*,Etot/E0) — we were to position any one of these models into our Figure 2, above, the model would fall on the solid black portion of the "Maclaurin spheroid sequence."


Table 2

Data extracted via pencil & ruler measurement from Figs. 4 and 5 of …
P. S. Marcus, W. H. Press, & S. A. Teukolsky (1977)
Stablest Shapes for an Axisymmetric Body of Gravitating, Incompressible Fluid
The Astrophysical Journal, Vol. 214, pp. 584 - 597
Model L* "Measured" Spheroid Properties "Measured" Toroid Properties
τ EtotE0 τ EtotE0
(1) (2) (3) (4) (5) (6)
L 0.775 0.4098 --- 0.3784 ---
L0 0.792±0.002 0.4196 0.4464 0.3745 0.4464
  0.8732 0.4431 0.3670 0.3667 0.3819
L+ 0.965175 0.4620 0.3069 0.3627 0.3441
  0.9852 --- 0.2944 0.3623 0.3388
  1.0731 0.4725 0.2565 0.3608 0.3061
  1.1489 0.4804 0.2287 0.3588 0.2795
  1.2262 0.4882 0.2019 0.3573 0.2585
  1.5 --- 0.1366 0.3529 0.1983


 
Figure 3
MPT77seven

 
Figure 4
MPT77eight

Compare to:
Fig. 5 (p. 594) of 📚 Marcus, Press, & Teukolsky (1977)

Compare to:
Fig. 4 (p. 593) of 📚 Marcus, Press, & Teukolsky (1977)

Maclaurin Toroid (EH85)[edit]

📚 Y. Eriguchi & I. Hachisu (1985, A&A, Vol. 148, pp. 289 - 292) — hereafter, EH85 — have constructed a set of uniform-density, axisymmetric configurations that show how the Maclaurin toroid sequence is connected to the Maclaurin spheroid sequence. The following table displays the structural characteristics of these configurations; the numbers in the first four columns have been drawn directly from Table 1 of EH85. The quantity, EEH85, that has been used to normalize the total energy in, for example, the fourth column of this table, is given by the expression,

EEH85 (4πG)2M5/J2.

📚 Eriguchi & Hachisu (1985), §2.2, p. 291, Eq. (7)

For purposes of comparison between the separate published works of MPT77 and EH85, here we desire to shift back to the normalization adopted by MPT77, namely,

E0

=

35ET78.

Building on our separate discussion of energy normalizations where we showed that,

[EEH85ET78]3

=

3(4π)2j6,

we recognize immediately that,

[EEH85E0]=[EEH85ET78]ET78E0

=

53[3(4π)2j6]1/3=5(4π/3)2/3j2.

We have evaluated this conversion factor and the consequential normalized total energy for each of the EH85 equilibrium configurations and have presented the results in columns six and seven, respectively, of the following table.


Data extracted from Table 1 (p. 290) of …
Y. Eriguchi & I. Hachisu (1985)
Maclaurin Hamburger Sequence
Astronomy and Astrophysics, Vol. 148, pp. 289 - 292

Our Determination

h02 j2 Trot|Wgrav| Trot+WgravEEH85 L*(4π/3)2/3(3j2)1/2 EEH85E0=5(4π/3)2/3j2 Trot+WgravE0
5.802×102 3.964×102 0.445 1.03×103 0.8961 327.76 0.3376
5.834×102 3.816×102 0.439 1.02×103 0.8792 340.48 0.3473
5.916×102 3.752×102 0.437 1.02×103 0.8718 346.28 0.3532
6.075×102 3.718×102 0.436 1.02×103 0.8678 349.45 0.3564
6.416×102 3.209×102 0.412 9.73×104 0.8063 404.89 0.3939
6.766×102 3.090×102 0.403 9.61×104 0.7912 420.47 0.4041
7.070×102 3.016×102 0.389 9.53×104 0.7816 430.79 0.4105
6.739×102 3.192×102 0.376 9.74×104 0.8041 407.04 0.3965
5.376×102 3.751×102 0.368 1.04×103 0.8717 346.38 0.3602
4.007×102 4.502×102 0.365 1.12×103 0.9550 288.60 0.3232
3.202×102 5.100×102 0.366 1.18×103 1.0164 254.76 0.3006
2.525×102 5.975×102 0.369 1.26×103 1.1002 217.45 0.2740
1.811×102 7.364×102 0.378 1.37×103 1.2214 176.43 0.2417
1.127×102 9.914×102 0.396 1.53×103 1.4171 131.05 0.2005
4.812×103 1.618×101 0.430 1.76×103 1.8104 80.300 0.1413


 
Figure 5
EH85nine

 
Figure 6
EH85ten

Relationship with the Dyson-Wong One-Ring Sequence[edit]

📚 D. M. Christodoulou, D. Kazanas, I. Shlosman, & J. E. Tohline (1995b, ApJ, Vol. 446, pp. 485 - 499) discuss how to interpret the physical meaning of the Maclaurin Toroid sequence, especially in the context of its relationship to the Maclaurin spheroid sequence and to the Dyson-Wong one-ring sequence. In this discussion, reference is made to the work of 📚 I. Hachisu, J. E. Tohline, & Y. Eriguchi (1987, ApJ, Vol. 323, pp. 592 - 613).

See Also[edit]

Tiled Menu

Appendices: | VisTrailsEquations | VisTrailsVariables | References | Ramblings | VisTrailsImages | myphys.lsu | ADS |